
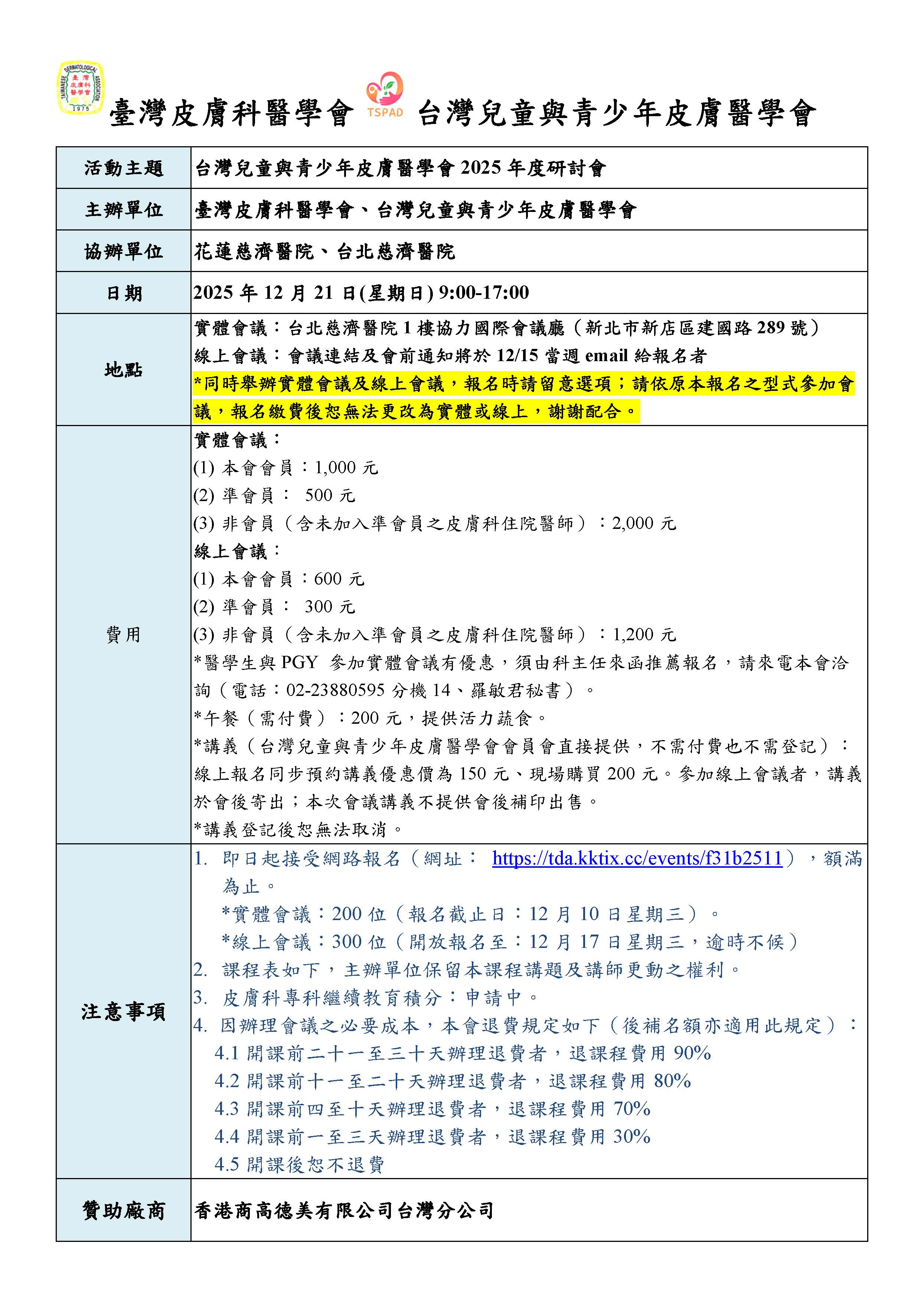
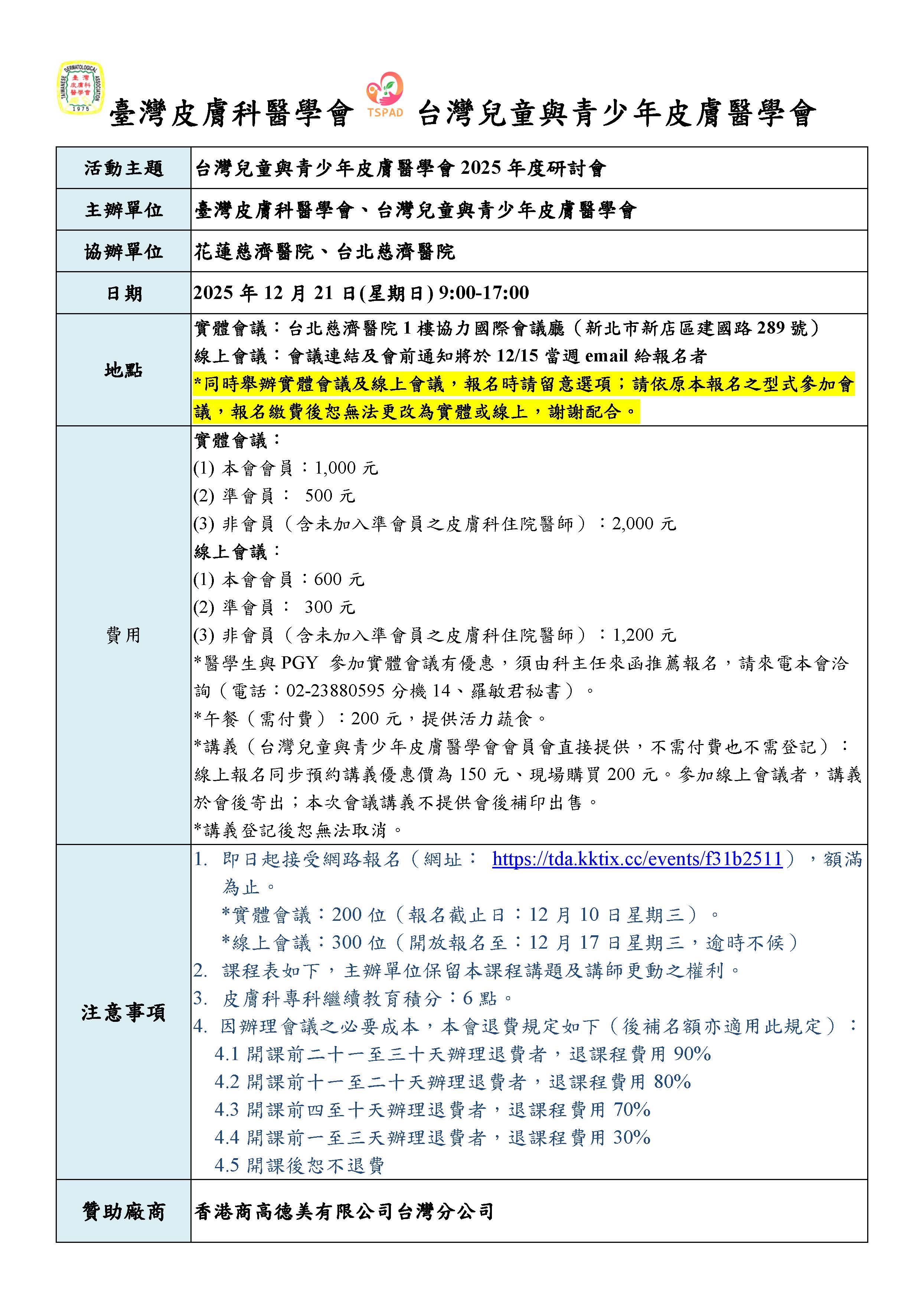
活動資訊
                                
                                本會繼續教育課程| 0 點
                            
                            
                                
                                114-88
                            
                        
                                
                                臺灣皮膚科醫學會、台灣兒童與青少年皮膚醫學會
                            
                            
                                
                                花蓮慈濟醫院、台北慈濟醫院
                            
                            請事先報名,線上報名及付款網址:https://tda.kktix.cc/events/f31b2511
*實體會議:200位(報名截止日:12月10日星期三)。
*線上會議:300位(開放報名至:12月17日星期三,逾時不候)
*同時舉辦實體會議及線上會議,報名時請留意選項;請依原本報名之型式參加會議,報名繳費後恕無法更改為實體或線上,謝謝配合。
*節目表已公告,詳如附件及下方圖示。
*報名繳費後,因故取消欲申請退費者,請直接填寫線上表單。
Keynote Speech:
Professor Jennifer Huang:癌症病童的皮膚疾病照護面面觀 Dermatologic considerations in children with cancer.
Prof. Kawakami Tamihiro:血管炎在兒童與青少年族群的早期診斷與治療 Vasculitis in Pediatric Dermatology



聯絡資訊
                                
                                羅敏君
                            
                            
                                
                                02-23880595分機14